
| General : | |
| Version: | 1.0 |
| Project : | |
| Author: | Paul Glaeser |
| Created: | 26.07.2017 |
| Modified: | 18.09.2019 11:46:57 |
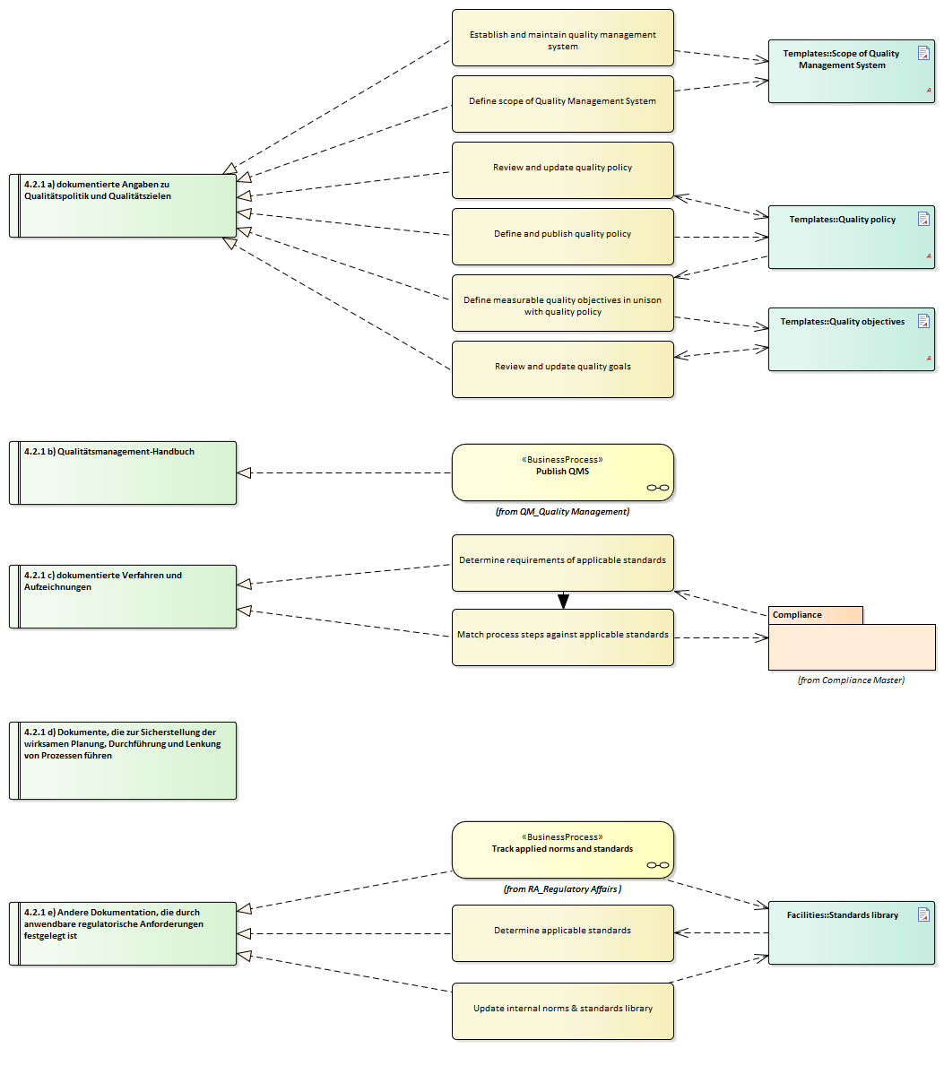
| Diagram Elements : |
|
|
|

| General : | |
| Version: | 1.0 |
| Project : | |
| Author: | Paul Glaeser |
| Created: | 26.07.2017 |
| Modified: | 18.09.2019 11:46:57 |
| Diagram Elements : |