
| General : | |
| Version: | 1.0 |
| Project : | |
| Author: | Wolfgang Kern |
| Created: | 14.08.2014 14:39:42 |
| Modified: | 28.11.2014 11:45:22 |
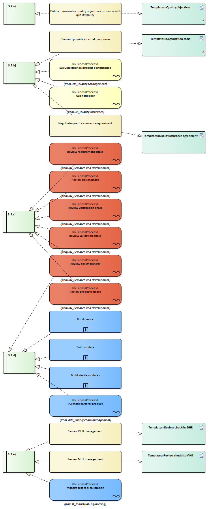
| Diagram Elements : |
|
|
|

| General : | |
| Version: | 1.0 |
| Project : | |
| Author: | Wolfgang Kern |
| Created: | 14.08.2014 14:39:42 |
| Modified: | 28.11.2014 11:45:22 |
| Diagram Elements : |